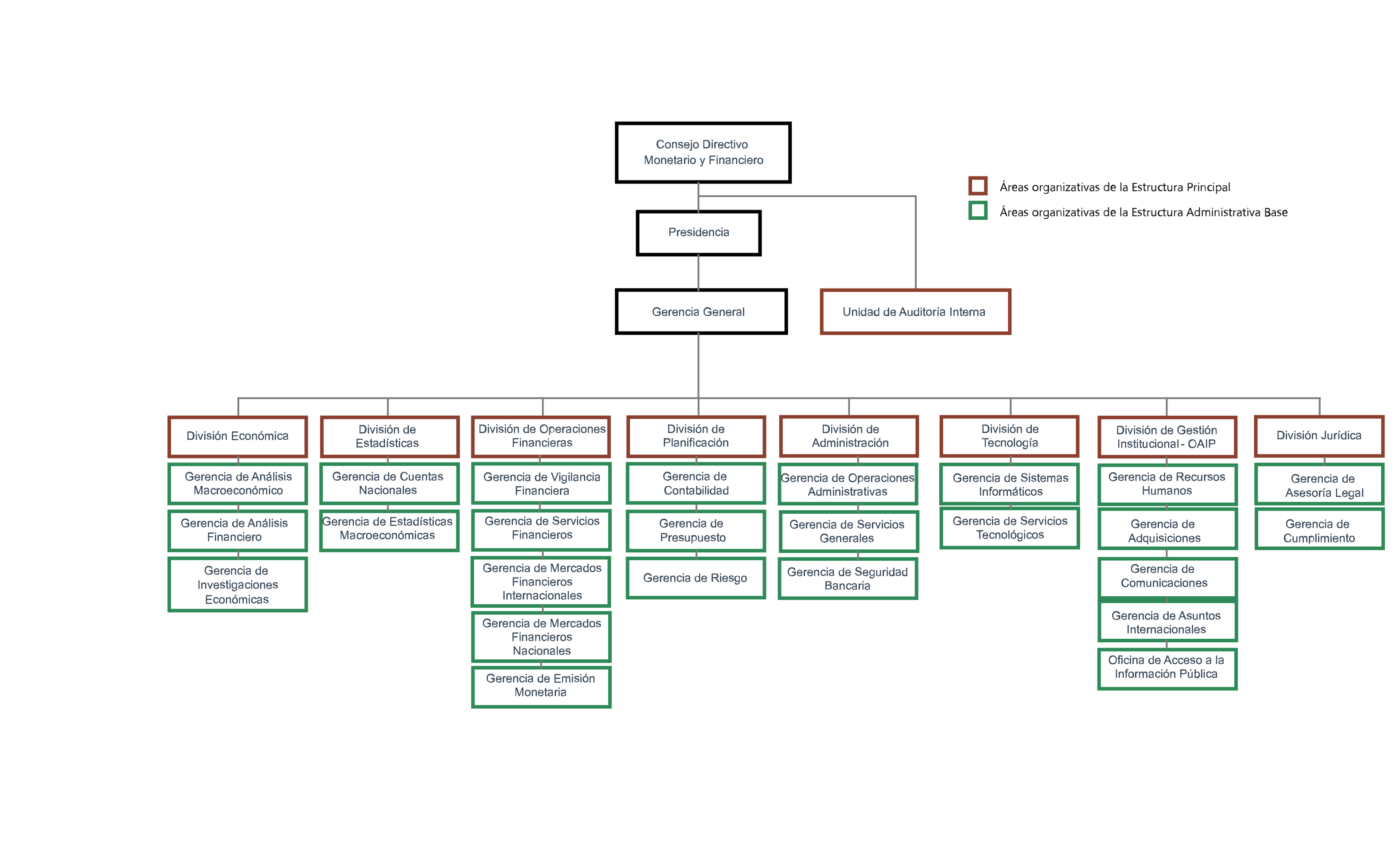
FUNCIONES DEL CONSEJO DIRECTIVO MONETARIO Y FINANCIERO Y ADMINISTRACIÓN SUPERIOR
El Consejo Directivo Monetario y Financiero es el máximo órgano de dirección de la administración del sistema monetario y financiero, de conformidad con el Art. 7 de la Ley de Administración del Sistema Monetario y Financiero.
Las atribuciones del Consejo Directivo Monetario y Financiero son las establecidas en el Art. 17 de la Ley de Administración del Sistema Monetario y Financiero.
El Presidente del Banco Central, es el ejecutivo principal del mismo y tiene bajo su responsabilidad la administración y representación legal de la institución. Sus atribuciones específicas son las establecidas en el Art. 55 de la Ley de Administración del Sistema Monetario y Financiero.
El Gerente General del Banco Central es el ejecutivo que sucede al Presidente del Banco Central en la administración y representación de la institución, debiendo cumplir con las atribuciones establecidas en el Art. 58 de la Ley de Administración del Sistema Monetario y Financiero, así como las que le sean delegadas por el Presidente del BCN.
Dependiendo de la Gerencia General se encuentran las áreas según la estructura organizativa del Banco Central.
Es un área de apoyo del Consejo Directivo Monetario y Financiero y de la Administración Superior del Banco Central, siendo sus principales funciones el control y fiscalización de las operaciones y de las cuentas del Banco Central.
FUNCIONES POR ÁREA ORGANIZATIVA
La División Económica es responsable de formular, implementar y evaluar políticas en el ámbito monetario y cambiario que favorezcan la estabilidad de la moneda, además de políticas en el ámbito macroprudencial para promover la estabilidad financiera, así como dar seguimiento permanente a la coyuntura y perspectiva macroeconómica del país, sistema financiero nacional, y el entorno internacional.
La División de Estadísticas es responsable de la gestión y divulgación de la información estadística de los balances macroeconómicos del país, de administrar y actualizar la base de datos de dicha información estadística y de contribuir al fortalecimiento del Sistema Estadístico Nacional.
La División de Operaciones Financieras es responsable de ejecutar las operaciones e instrumentos de la política monetaria, cambiaria y crediticia; Prestar servicios bancarios y financieros al Gobierno, bancos y sociedades financieras reguladas, así como a otros agentes económicos regulados. Asimismo, tiene a cargo la Regulación, Supervisión y Vigilancia de los sistemas de pagos, y Administración de los sistemas de pagos y formas de pago operados por el Banco Central. Esta División también es responsable de gestionar las operaciones internacionales y administrar las reservas internacionales; así como de garantizar la emisión, circulación y retiro del efectivo, y la emisión de billetes y monedas de curso legal y numismático. También tiene a cargo la negociación y control de inversiones del Fondo de Ahorro y Retiro (FAR), Fondo de Ahorro Complementario (FAC), Fondo de Jubilación (FJ) y Fondo de Pasivo Laboral (FPL).
La División de Planificación es responsable de elaborar las políticas y regulaciones presupuestarias; formulación, coordinación, seguimiento y evaluación del presupuesto de gastos y del plan de trabajo; administración del marco normativo institucional; coordinación de la gestión de riesgo y continuidad operacional, así como de asegurar el registro contable de todas las operaciones del Banco Central, conforme las políticas y normas institucionales.
La División de Administración es responsable de brindar el suministro de bienes y servicios y apoyo logístico para la continuidad de las operaciones del Banco Central y sus sedes; Ejecutar el Programa Cultural y actividades de proyección social del Banco y la atención de eventos institucionales. Asimismo, tiene la responsabilidad de garantizar la seguridad y protección física de los empleados, proveedores y visitantes en general, así como el resguardo de las instalaciones, bienes y valores, propiedad de la Institución.
La División de Tecnología es responsable de administrar la infraestructura tecnológica del BCN alineada a los objetivos estratégicos de la institución, y de gestionar los sistemas y servicios informáticos.
La División de Gestión Institucional – OAIP es responsable de gestionar los recursos humanos y su desarrollo integral; del control y administración del Fondo de Ahorro y Retiro (FAR), Fondo de Ahorro Complementario (FAC), Fondo de Jubilación (FJ) y Fondo de Pasivo Laboral (FPL), y de la administración de la cartera de préstamos al personal vigente; Elaborar y dar seguimiento del Programa Anual de Contrataciones (PAC) y Programa Anual de Contrataciones Especiales (PEC) del BCN y sus modificaciones; Gestionar y dar seguimiento al cumplimiento de convenios, acuerdos y planes con organismos e instituciones internacionales; Coordinar acciones en los ámbitos de comunicación estratégica, nacional e internacional; Atender solicitudes de información y coordinar con las áreas, la elaboración de los índices de clasificación de la información.
La División Jurídica es responsable de brindar asesoría a la Administración Superior y a las diferentes áreas organizativas del Banco Central y la encargada de coordinar el desarrollo, la actualización y la implementación del programa de cumplimiento para la prevención de Lavado de Activos, Financiamiento al Terrorismo y el Financiamiento para la Proliferación de Armas Masivas, (LA/FT/FP). Asimismo, es el órgano de comunicación y apoyo del Consejo Directivo Monetario y Financiero.
